上海农林职业技术学院
211 |
985 |
双一流 |
农林
上海市
高职(专科)
省重点
公办
8450
尚农乐耕生生不息
021-57811385,67722534
https://www.shafc.edu.cn/
更多 >
图片
院校首页
历年分数
历年分数
历年分数
普通类
艺术类
体育类
招生计划
院校计划
投档规则(艺术)
投档规则(体育)
招生政策
招生简章
招生资讯
探校攻略
探校攻略
探校攻略
探校攻略
探校攻略
探校攻略
院校首页
> 招生简章
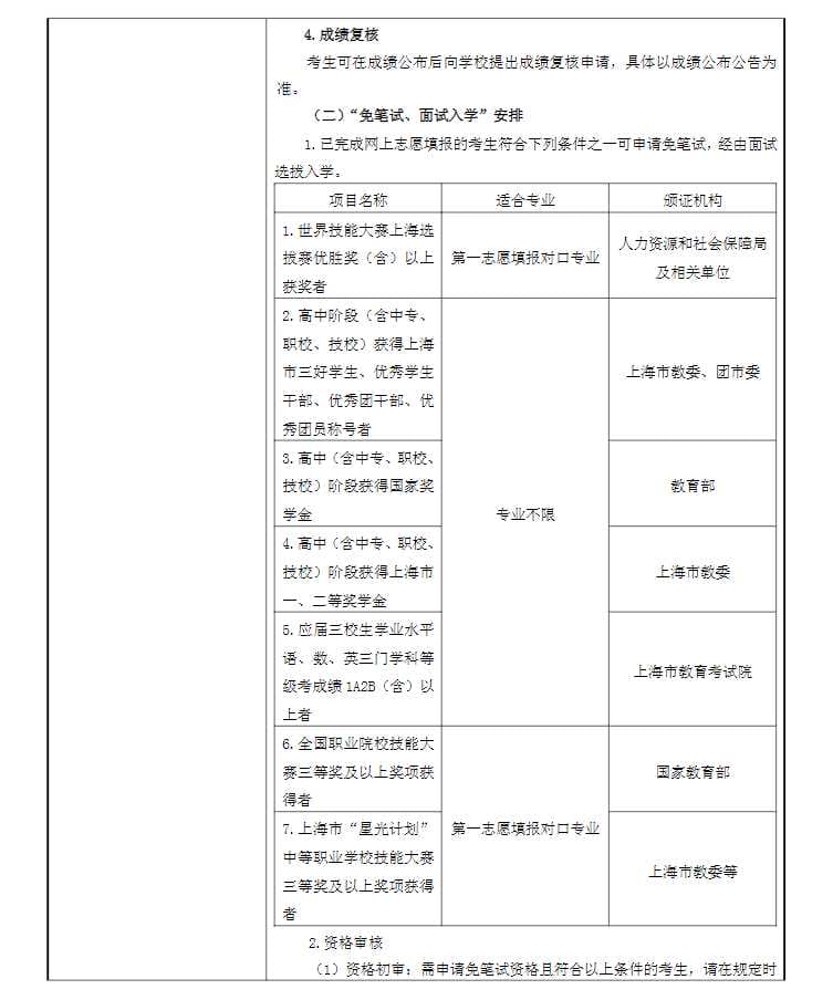
2023年上海农林职业技术学院专科层次依法自主招生章程
2023-03-01 15:03:20 分享至:
招生简章
招生资讯
2023年上海农林职业技术学院专科层次依法自主招生章程
2023-03-01 15:03:20